- 法律资讯
- 万瑞观点
- 热点分析
- 123月
- AI与具身智能科创企业从技术构思到商业化运营的全流程护航
e小方
2026-03-12 16:14
浏览226
收藏4
在AI与具身智能驱动的新一轮科技革命浪潮中,中国正从技术追赶者向全球创新引领者迈进。2025年,具身智能首次被写入《政府工作报告》,标志着其已上升为国家战略级产业方向。
AI生成内容的版权归属模糊、训练数据的侵权风险、算法黑箱带来的责任困境,具身智能融合了机械、电子、控制、算法、数据、交互界面等多维技术,其知识产权风险呈现“跨领域、交织化”特征并形成复杂权利链,这些共同构成了科创企业发展的隐形冰山。对于AI与具身智能企业而言,传统的事后维权或被动合规法律服务模式已难以满足需求。企业需要一套贯穿全生命周期的、前瞻性的、与企业成长深度融合的法律服务方案。
本文将详细阐述三友针对AI与具身智能科创企业设计的全流程“知识产权+法律”服务体系,说明从技术构思、产品研发到商业化运营的整个服务链条如何运作,明确能为客户提供什么关键成果,以及帮助企业解决哪些具体问题。
一 行业核心堵点
1.1成果裸奔与权属混乱——知识产权保护体系缺失
企业拥有核心算法、模型或产品设计,但未系统规划保护路径,或保护手段单一、错位。算法单纯作为“抽象数学方法”难以获得专利权,但若与硬件结合解决技术问题,则具备可专利性。企业初创期管理不规范,创始人、员工、合作方的知识产权权属约定不明,核心技术人员离职时可能引发技术成果流失风险。
1.2数据雷区与合规盲盒——数据训练与隐私安全风险
模型训练使用网络抓取数据,或产品收集用户数据,未建立合规流程,面临侵权与监管处罚双重风险。大规模抓取受版权保护的内容用于训练,可能引发批量侵权诉讼。AI系统内部接口暴露、外部工具链路不透明,可能导致数据泄露。
1.3AIGC侵权与幻觉误导——生成内容权利与责任困境
AI生成内容(AIGC)面临版权归属不明的尴尬,或输出内容可能侵犯他人权利。AI模型可能“记忆”并输出与训练数据实质性相似的内容,导致企业面临侵权指控。AI幻觉生成不实信息还可能导致诽谤、误导消费者等法律风险。
1.4算法黑箱与责任迷雾——产品安全与责任认定难题
AI系统或具身智能产品造成人身、财产损害时,责任主体难确定,因果关系难证明。算法开发者、数据提供者、系统集成商、终端用户等多个主体参与,责任链条复杂。深度学习的决策过程难以解释,导致在事故调查、责任认定时面临技术障碍。
1.5开源陷阱与商业冲突——技术供应链合规风险
研发大量使用开源代码、模型或数据集,未进行合规审查,面临“传染”风险或商业秘密泄露。不同开源协议对衍生代码的开放、使用、商业化的要求不同,企业可能因违规使用开源代码而被迫公开自身核心商业秘密。
1.6融资短板与上市暗礁——资本化过程中的知产障碍
企业在融资时知识产权估值低、权属有瑕疵;在筹备IPO时因知识产权诉讼或合规问题被问询、甚至被否。AI企业的核心资产难以用传统方法估值,如何向投资人清晰展示知识产权的资产价值是谈判关键。科创板/创业板对科创属性的知识产权要求高,存在权属纠纷、重大诉讼都可能成为上市障碍。
二 技术法律资产化的服务理念
针对上述堵点,三友提出以企业生命周期为轴、以“技术法律资产化”为核心、以模块化交付为标准的全流程服务体系,旨在将企业的技术成果系统性地转化为受法律保护的、可计量、可运营、可资本化的核心资产。
“技术法律资产化”不再局限于传统的事后维权或被动合规,而是主动将法律服务嵌入企业研发、运营、融资的全链条,通过系统化的确权、运营、风控,将无形的“技术构思”转化为有形的“法律资产”,直接赋能企业核心竞争力与资本价值。
三 全生命周期服务方案
3.1初创期(种子轮/天使轮)——筑基/权属清理与基础防护
企业处于概念验证或产品原型开发期,核心任务是明确核心技术归属,建立基础保护框架。

3.2成长期(A轮-B轮)——固本/资产构建与合规运营
企业产品进入市场,融资扩张,需构建坚实的知识产权壁垒,并建立运营级合规体系。

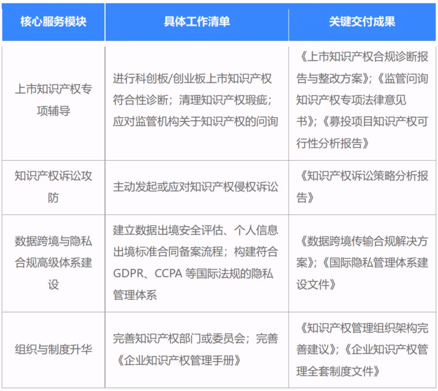
3.3成熟期(Pre-IPO)——攀登/壁垒强化与资本护航
企业筹备上市或成为行业龙头,需巩固知识产权护城河,化解历史风险,支撑高估值。

3.4扩张期(上市/并购后)——演进/战略运营与生态构建
企业通过知识产权运营实现增值,并构建产业生态。

AI与具身智能产业正在重塑世界,其发展与法律规则的碰撞、融合才刚刚开始。对于该行业的科创企业而言,传统的、被动的法律服务已难以满足需求,未来的核心竞争力在于能够深入理解技术逻辑,并能将法律服务深度融入企业的价值创造过程。
针对新领域新业态,三友专门设立了知识产权运营部门,团队成员大多具备工科和法学学位,具备多种配套从业资格,具有技术、法律和金融知识/从业背景,能够从客户商业目的出发,以多元视角为客户提供具操作性的知产、法律、金融一体融合服务,以期助力更多科技创新型企业顺利走向资本市场。三友期待成为您在AI与具身智能赛道上不可或缺的专业伙伴,让知识产权成为您创新的护城河与加速器。


